Go with Golazo
Sportknowhowxl
Home
Achtergronden
Een mix van positieve en negatieve feedback zorgt voor de beste prestaties

Een mix van positieve en negatieve feedback zorgt voor de beste prestaties

30 juni 2015

Achtergronden

door: Marjolein Roemaat

Op weg van mijn werk naar huis fiets ik langs voetbalvelden, waar op dat moment dan veel getraind wordt. En telkens valt mij op dat die trainers zo stimulerend met hun pupillen omgaan, zoals blijkt uit de opmerkingen: 'Romeo, netjes aangenomen jongen!' en 'Heel hard gewerkt, mannen!' Of: ‘En nu op je allerallerhardst, dat kan jij!’. Gevoelsmatig zou ik zeggen dat deze positieve feedback een waardevolle bijdrage levert aan het voetbalplezier en daarmee op prestaties. Dat is ook in de literatuur beschreven: feedback kan op een positieve manier bijdrage aan de motivatie, bekrachtigend werken op gewenst (beweeg)gedrag of informatie opleveren waarmee een speler zich kan verbeteren.1 Tegelijkertijd weet ik uit ervaring dat het niet altijd meevalt om positieve feedback te geven aan spelers of mijn eigen kinderen. Daarom ben ik benieuwd hoeveel kwaad het kan om negatieve feedback te geven?

Feedback - terugkoppeling - kan komen uit interne en uit externe bronnen. Met interne bronnen wordt bedoeld informatie verkregen uit het lichaam door het uitvoeren van een bewegingstaak, bijvoorbeeld proprioceptieve informatie. Externe bronnen zijn bijvoorbeeld: tijdwaarneming (rondetijden in het schaatsen), affluiten door een scheidsrechter (handhaven van de spelregels), of trainers (verbale en non-verbale feedback).

Op het moment dat een speler (interne of externe) feedback verwerkt, maakt die speler een afweging: hoe verhoudt deze informatie zich tot mijn gestelde doel? En met welke gevolgen?

Stel, een voetballer oefent strafschoppen op de training in een leeg doel. Hij schiet drie van de vijf maal raak. Afgezien van de interne feedback, doet deze externe feedback hem misschien denken: ‘dat is meer dan de helft raak, mooi!’ met als gevolg: ‘ik neem nog vijf strafschoppen en nu stel ik mijn doel op vier raak’.

Nog een voorbeeld, waarbij er in hetzelfde voorbeeld nu een trainer bij komt staan en feedback geeft. ‘Dat is niet best, jongen, twee gemist! In een leeg doel nog wel…!’ Nu ontstaat er een conflict: de voetballer merkt dat het doel van de trainer anders lag, hoger… oeps, ‘ik ben helemaal niet zo goed in het nemen van strafschoppen’ met mogelijk het staken van zijn oefening tot gevolg.

"De mate waarin iemand zelf gelooft het gewenste gedrag uit te voeren of doel te kunnen bereiken, is van doorslaggevend belang voor het daadwerkelijk bereiken ervan"

Wat in het laatste voorbeeld een centrale rol speelt is de eigen effectiviteitsverwachting van deze speler. Zijn geloof in eigen kunnen. Een cruciaal aspect bij het leren en veranderen van gedrag2. De mate waarin iemand zelf gelooft het gewenste gedrag uit te voeren of doel te kunnen bereiken, is van doorslaggevend belang voor het daadwerkelijk bereiken ervan. De eigen effectiviteitsverwachting van deze speler was in het eerste voorbeeld hoog genoeg om het doel: ‘vier van de vijf schoten raak’ te stellen. Daardoor ging hij door met oefenen. In het tweede voorbeeld was hij er niet van overtuigd dat hij voldoende capaciteiten had om het doel (van de trainer): ’vier of vijf raak’ te realiseren. Dat zorgde er voor dat hij stopte met oefenen van het nemen van strafschoppen.

Nek wel/niet uitsteken
Een natuurlijk doel van mensen is het voorkomen van negatieve feedback of het niet bereiken van doelen, mensen zullen hun nek niet uitsteken als ze niet het vertrouwen hebben dat ze succes zullen boeken. Wanneer de eigen effectiviteitsverwachting laag is, zal het door hen gestelde doel ook laag zijn (lager dan realistisch gezien mogelijk zou moeten zijn).

Als trainer heb je invloed op de eigen effectiviteitsverwachting van een speler. Door de manier waarop je een training inricht (de mate van succesbeleving die er mogelijk is), hoe je communiceert met het team (bekrachtigen van kwaliteiten) en ook door je (motiverende) manier van feedback geven. Er zijn verschillende tips te vinden over het geven van feedback, zoals: sluit aan bij het leerproces van de speler, er dient ruimte te zijn voor reactie van de speler hierop en geef vooral positieve feedback.

Hoe zit het met negatieve feedback? Hoe erg is dat? Er wordt wel eens beweerd dat het voor het geven van vijf positieve uitingen, er maar één negatieve nodig is om deze allemaal teniet te doen.

Onderzoek effect feedback
Krenn en zijn collega’s hebben onderzoek gedaan naar het effect van positieve en negatieve feedback op het stellen van doelen en op de prestatie3. Ze lieten 413 studenten sportwetenschappen en psychologie (van de Universiteit van Wenen, Oostenrijk) vijftien korte videoclips bekijken. Hun taak was om het aantal actieve sporters in die videoclip te tellen (van vier tot negen), waarbij de moeilijkheid was om onderscheid te maken tussen actieve sporters, scheidsrechters en (inactieve) wisselspelers. De clip was zeer kort zichtbaar, namelijk 1,94 ms en binnen 2 ms moesten de studenten hun antwoord geven.

Deze test werd driemaal afgenomen bij hen. De studenten wisten dat de gemiddelde score acht goede antwoorden was. Na iedere test ontvingen de studenten vooraf vastgestelde feedback, onafhankelijk van hun prestatie:

  • positieve feedback | je hebt dertien goede antwoorden gegeven, dat is ver boven de standaard;
  • negatieve feedback | je hebt drie goede antwoorden gegeven, dat is ver onder de standaard.

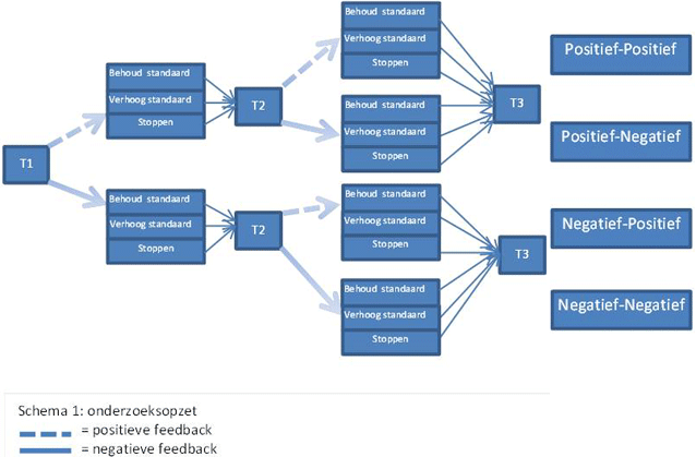
Zo ontstond de volgende situatie:

XL23FiguurWerkendeWetenschap_MR

Na de eerste test (T1) kreeg de helft van de groep positieve feedback, de andere helft negatieve feedback. Vervolgens hadden de studenten drie keuzes: behoud de standaard (hetzelfde doel), verhoog de standaard (verhoog het doel) of stoppen (doel verdwijnt). Er volgde nog een zelfde test (T2), gevolgd door positieve of negatieve feedback waarna studenten weer dezelfde drie keuzes hadden. En tenslotte een laatste test (T3) voor de ontstane vier groepen: positief-positief, positief-negatief, negatief-positief, negatief-negatief.

De volgende resultaten zijn in het licht van dit artikel relevant:

Na de eerste keer positieve feedback te hebben ontvangen, verhoogde 85% de standaard, zij stelden zichzelf een hoger doel. Na het ontvangen van negatieve feedback was dit slechts 17%. De feedback die ze kregen veroorzaakte een significant verschil in het volgende doel dat ze stelden.

Bij de tweede test waren beide groepen beter geworden in hun taak. De studenten die ervoor hadden gekozen het volgende doel te behouden verschilden niet significant in prestatie met de studenten die hun doel hoger hadden gesteld.

Na deze test ontvingen de studenten weer vooraf vastgestelde feedback en mochten ze kiezen of en hoe ze verder gingen met de laatste test.

"Een afwisseling van positieve en negatieve feedback zorgt voor de beste prestaties"

Geruststellend voor elke trainer/coach die zichzelf weleens betrapt op het geven van negatieve feedback vond ik het volgende: de best presterende groep bij de derde test was de groep die eerst positieve feedback had ontvangen, de standaard daarop verhoogde, en na negatieve feedback op de tweede test vervolgens de standaard behield. De verschillen met de andere groepen waren klein, maar ik durf hieruit te lezen dat een afwisseling van positieve en negatieve feedback zorgt voor de beste prestaties.

Je zou misschien verwachten - net als de onderzoekers - dat na het ontvangen van tweemaal negatieve feedback de meeste studenten zouden stoppen. Net zoals het voorbeeld van de voetbalspeler die aan het oefenen was met het nemen van strafschoppen suggereerde. Maar het stoppen met de test had geen relatie met ontvangen negatieve feedback.

Weer een aanwijzing dat negatieve feedback niet direct vergaande gevolgen heeft voor het blijven trainen door een speler.

Succeservaring zeker stellen
De studenten die negatieve feedback ontvingen waren in het algemeen meer geneigd op hetzelfde niveau door te oefenen en zichzelf niet meer uit te dagen door het stellen van een hogere standaard of doel. Zij wilden mogelijk een succeservaring zeker stellen in plaats van risico lopen op nogmaals negatieve feedback. Ook was er een kleinere groep die na negatieve feedback juist er wel voor koos om de standaard de verhogen. Hun achterliggende gedachte was mogelijk dat bij een hogere standaard, een moeilijkere situatie, hun prestaties relatief verhoogden en juist dát de kans op negatieve feedback zou verkleinen.

Welke vertaling kunnen we maken naar de sportwereld?

"Een goede coach kijkt hoe een sporter reageert op positieve én negatieve feedback"

Met gepaste, niet al te frequente én gemeende positieve feedback weet je (bijna) zeker dat je een positieve bijdrage levert aan het stellen van motiverende doelen en het effect op de prestatie van de sporter. Maar het gaat uiteindelijk om een mix, wees niet bevreesd om af en toe negatieve feedback te geven. Een goede coach kijkt hoe een speler hierop reageert en of hij in staat is beide vormen van feedback adequaat te verwerken. De gevolgen van negatieve feedback zijn verschillend per sporter, maar kunnen nooit zo desastreus zijn dat een speler door jouw feedback zal stoppen met zijn sport.

Noten:
1.    Schmidt RA & Wrisberg CA.(2008). Chapter 10, blz 290-291, in Motor Learning and Performance. (4th ed) USA: Human Kinetics.
2.    Bandura, A. (1986). Social foundations of thought and action: A social cognitive theory. Englewood Cliffs, NJ: Prentice hall.
3.    Krenn, B. Wurth, S, Hergovich A (2013). The impact of feedback on goal setting and task performance. Testing the Feedback Intervention Theory. Swiss Journal of Psychology, 72, 79-89.

Marjolein Roemaat is als docent/coach/adviseur werkzaam bij EXPOSZ, het universitair centrum van de Vrije Universiteit voor het opleiden van professionals in de sport, zorg en onderwijs. Dit centrum is onderdeel van de faculteit Gedrag en Bewegingswetenschappen. Ze vertaalt wetenschappelijke kennis over motivatie, coaching, groepsdynamica en gedragsverandering naar opleidingen voor docenten en trainer/coaches.  Ze is coördinator van de evidence based coaching academie - EBCA - en levert daarmee een bijdrage aan de professionalisering van sportcoaches en docenten sportonderwijs. Voor meer informatie: m.roemaat@vu.nl

Deel dit bericht:

0 reacties

Nog geen reacties. Wees de eerste!

Voeg je reactie toe

Meer over:

Blijf op de hoogte

Wij sturen jou één keer per week een e-mail met de 
belangrijkste opinies en artikelen van Sport Knowhow XL.